首页 > AG8亚洲国际游戏集团熟悉 >> AG8亚洲国际游戏集团熟悉 >> 专精特新“小巨人”系列——四川篇
文章泉源:AG8亚洲国际游戏集团咨询整理 作者:AG8亚洲国际游戏集团咨询整理 阅读量:663 宣布时间:2023-03-06
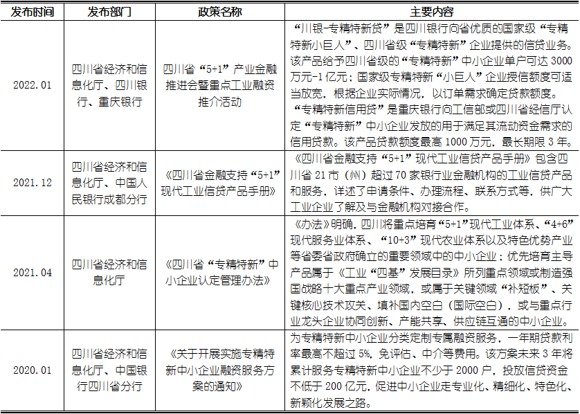
01、四川:加大对专精特新企业的金融支持力度
近年,,,四川省宣布了《四川省“专精特新”中小企业认定治理步伐》,,,明确了四川省“专精特新”中小企业的认定条件。。。。。同时,,,四川省还加大了对专精特新企业的信贷支持、资金支持,,,联合四川银行、重庆银行推出了“专精特新”专项信贷产品。。。。。
图表 1:近两年四川省专精特新政策汇总
02、区域最新国家级“小巨人”客群透视
1、国家级专精特新“小巨人”企业区域漫衍
阻止2022年12月,,,四川省有用期内国家级专精特新“小巨人”企业有343家,,,主要集中成都这一经济生长相对较好的区域,,,专精特新“小巨人”企业数目遥遥领先,,,共有200家,,,占比高达58.31%。。。。。
图表 2:四川省专精特新“小巨人”企业区域漫衍
2、国家级专精特新“小巨人”企业行业漫衍
从行业漫衍来看,,,四川省国家级专精特新“小巨人”主要集中在研究和试验生长、电气机械和器材制造、通用装备制造、软件和信息手艺效劳等科技含量较高的领域。。。。。其中,,,研究和试验生长的专精特新“小巨人”企业数目最多,,,共有55家,,,占比为16.03%。。。。。
图表 3:四川省专精特新“小巨人”企业行业漫衍

3、国家级专精特新“小巨人”企业专利情形
从有用专利情形来看,,,四川省国家级专精特新“小巨人”企业在发明专利这一类型拥有的专利数目最多,,,共有16237件,,,其中有用授权专利数目为7640件,,,是现在企业中有用专利数目最多的类型。。。。。从有用授权率来看,,,“小巨人”企业四大类型专利的有用授权率保存一定的差别,,,发明专利授权有用率最高,,,抵达47.05%;;;;外观设计授权有用率最低,,,仅为33.09%。。。。。
图表 4:四川省专精特新“小巨人”企业四大类型专利情形
从软件著作权情形来看,,,四川省共有180家国家级专精特新“小巨人”企业拥有软件著作权。。。。。其中,,,拥有软件著作权数目在10件以下的“小巨人”企业最多,,,共有93家,,,占比高达51.67%;;;;其次,,,软件著作权数目在10-30件区间的企业有49家,,,占比为27.22%。。。。。
图表 5:四川专精特新“小巨人”企业软件著作权漫衍情形
4、国家级专精特新“小巨人”企业融资情形
从最近三年(2021年1月1日-2022年12月28日)的时间周期来看,,,四川省国家级专精特新“小巨人”企业共爆发融资事务34起,,,涉及专精特新“小巨人”企业31家。。。。。
(1)企业获得融资涉及的细分行业
四川省获得融资的专精特新“小巨人”企业主要集中在机械制造、集成电路、其他工业、电子元件等领域。。。。。其中,,,机械制造行业有5家国家级专精特新“小巨人”企业获得融资,,,均占企业总量的16.13%,,,其余行业获得融资的企业数目较少。。。。。
图表 6:四川省获得融资的专精特新“小巨人”企业行业漫衍
(2)融资种类剖析
从融资轮次来看,,,四川省国家级专精特新“小巨人”企业近一年的融资以IPO融资、新三板定增、B轮融资为主。。。。。从数据可以看到,,,近两年IPO融资爆发的融资案例数目是10起,,,数目最多;;;;其次是新三板定增,,,爆发5起融资事务;;;;除此之外,,,其他轮次的融资事务相对较少。。。。。
图表7:四川省专精特新“小巨人”企业融资轮次结构
03、重点关注建议
目今,,,四川省经信厅已联合四川银行、重庆银行推出了“专精特新”专项信贷产品。。。。。商业银行可加大与区域政府的相助力度,,,凭证四川省市及地区经济生长水平、同业营业情形、营业生长情形等,,,连系专精特新企业的特点,,,推出细化的区域性专精特新贷款产品,,,知足专精特新企业多元化的融资需求。。。。。商业银行可围绕“专精特新”领域中小企业为主的特征,,,起劲拓展涵盖应收账款质押、订单融资等工业链金融模式;;;;围绕“专精特新”企业资源市场融资活动,,,提供投贷联动、私募股权融资、债权融资相助模式、IPO融资等金融效劳,,,知足专精特新企业全周期的生长资金需求。。。。。
目今成都东部新区“专精特新”企业园正在建设,,,预计2023年6月园内部分项目将完成厂房建设,,,最先投产。。。。。工业园区是工业群集化生长的产品,,,商业银行可建设“银行+园区”的效劳模式,,,提前结构营销,,,起劲与专精特新企业园等工业园区建设相助关系,,,签署相助协议,,,支持园区内“专精特新”企业的生长。。。。。
以上内容来自AG8亚洲国际游戏集团专精特新政策库,,,如想相识更多详细内容或定制专属研究报告,,,请随时联系咨询。。。。。