首页  >  AG8亚洲国际游戏集团熟悉 >> AG8亚洲国际游戏集团熟悉 >> 专精特新“小巨人”系列——广西篇

专精特新“小巨人”系列——广西篇

文章泉源:AG8亚洲国际游戏集团咨询整理 作者:AG8亚洲国际游戏集团咨询整理 阅读量:570 宣布时间:2023-03-06

01、广西:支持中小企业“专精特新”生长

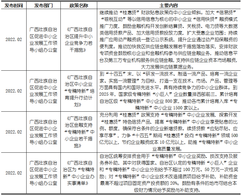
2022年,,,,,广西壮族自治区印发《广西壮族自治区为“专精特新”中小企业办实事清单》《广西壮族自治区提升中小企业竞争力若干步伐》《广西壮族自治区金融支持“专精特新”中小企业若干步伐》《广西壮族自治区中小企业“专精特新”培育提升行动妄想》,,,,,形成了支持中小企业生长的“1+3”是非政策“组合拳”,,,,,从金融支持、资金奖补、税收优惠、立异能力提升、人才支持等多方面支持中小企业“专精特新”生长。。

图表 1:近两年广西壮族自治区专精特新政策汇总

AG8亚洲国际游戏集团_首页官网

02、区域最新国家级“小巨人”客群透视

1、国家级专精特新“小巨人”企业区域漫衍

阻止2022年12月,,,,,广西壮族自治区有用期内国家级专精特新“小巨人”企业有106家,,,,,主要集中柳州、南宁等经济生长相对较好的区域,,,,,国家级专精特新“小巨人”企业数目遥遥领先,,,,,划分拥有27家国家级专精特新“小巨人”企业。。

图表 2:广西专精特新“小巨人”企业区域漫衍

AG8亚洲国际游戏集团_首页官网

2、国家级专精特新“小巨人”企业行业漫衍

从行业漫衍来看,,,,,广西壮族自治区专精特新“小巨人”主要集中在科技推广和应用效劳、批发、汽车制造等行业领域。。其中,,,,,科技推广和应用效劳业的国家级专精特新“小巨人”企业数目最多,,,,,共有13家,,,,,占比为12.26%。。

图表 3:广西省专精特新“小巨人”企业行业漫衍

AG8亚洲国际游戏集团_首页官网AG8亚洲国际游戏集团_首页官网

03、重点关注区域建议

2022年5月,,,,,广西“专精特新板”在北部湾股交所开板,,,,,来自新质料、医药、农业等领域的46家广西专精特新企业将集中挂牌展示。。凭证相关妄想,,,,,“专精特新板”将为专精特新入库企业提供专属挂牌展示、股权托管、股权融资、债权融资、资源运营、财务照料、培育孵化等综合性金融效劳,,,,,资助企业对接证交所,,,,,推动企业进入更高条理资源市场。。

连系广西壮族自治区国家级专精特新“小巨人”企业的融资情形,,,,,商业银行要紧跟广西壮族自治区“专精特新”企业的融资特点,,,,,加大对“专精特新”企业的上市金融效劳力度,,,,,重点营销“专精特新板”挂牌和挂牌储备的企业,,,,,开发包括融资效劳、上市照料、股权托管生意等的综合性金融效劳。。

在广西壮族自治区专精特新客群的营销方面,,,,,建议商业银行以广西壮族自治区专精特新企业重点群集的科技推广和应用效劳、汽车制造等领域为焦点,,,,,连系企业的国家级专精特新“小巨人”、专精特新中小企业等具有显着专精特新属性的企业认证标识,,,,,建设广西壮族自治区专精特新企业名单库,,,,,接纳梯次开发的战略,,,,,优先支持已上市企业和有上市妄想的专精特新企业,,,,,起劲储备高新手艺企业和入库培育的立异型中小企业。。

以上内容来自AG8亚洲国际游戏集团专精特新政策库,,,,,如想相识更多详细内容或定制专属研究报告,,,,,请随时联系咨询。。

Online consultation

在线咨询

咨询热线

010-67280121
【网站地图】【sitemap】