首页 > AG8亚洲国际游戏集团熟悉 >> AG8亚洲国际游戏集团熟悉 >> 专精特新“小巨人”系列——河南篇
文章泉源:AG8亚洲国际游戏集团咨询整理 作者:AG8亚洲国际游戏集团咨询整理 阅读量:613 宣布时间:2023-03-06
2022年8月,,,河南省工业和信息化厅宣布《关于第四批专精特新“小巨人”企业推荐和第一批专精特新“小巨人”企业复核拟推荐名单及部分专精特新“小巨人”企业简朴更名的公示》,,,本次区域最新“小巨人”客群透视重点聚焦河南省。。。
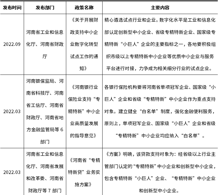
01、河南为专精特新生长提供政策支持
近年,,,河南省宣布了《河南银行业包管业支持“专精特新”中小企业高质量生长的指导意见》、《河南省“专精特新贷”营业实验计划》等专项支持政策,,,推出了省级层面的“专精特新贷”营业,,,通过“银行直贷、银担相助、投贷联动”等融资模式助力“专精特新”企业生长。。。
图表 1:河南省专精特新政策汇总


02、区域最新“小巨人”客群透视
2022年8月,,,河南省工业和信息化厅宣布了河南第四批专精特新“小巨人”企业推荐和第一批专精特新 “小巨人”企业复核拟推荐名单。。。阻止2022年8月,,,河南省共有有用期内专精特新“小巨人”企业515家。。。
1、河南省专精特新“小巨人”企业区域漫衍
详细来看,,,河南省专精特新“小巨人”主要集中在郑州、新乡、洛阳三个区域,,,三区专精特新“小巨人”企业累计占比凌驾五成。。。其中,,,郑州市专精特新“小巨人”企业数目遥遥领先,,,共有149家,,,占比为28.93%。。。
图表 2:河南专精特新“小巨人”企业区域漫衍
2、河南省专精特新“小巨人”企业行业漫衍
从行业漫衍来看,,,河南省专精特新“小巨人”企业所属行业较为疏散,,,漫衍在通用装备制造、化学质料和化学制品制造、非金属矿物制品、专用装备制造、电气机械和器材制造业等多个制造行业。。。
图表 3:河南省专精特新“小巨人”企业行业漫衍

3、河南省专精特新“小巨人”企业专利情形
从有用专利数目和有用授权率来看,,,河南省专精特新“小巨人”企业在发明专利这一类型上专利情形最佳,,,共有发明专利23293件,,,其中有用授权专利数目为10796件,,,有用授权率46.35%,,,靠近半数,,,远高于其他类型的专利。。。
图表 4:河南省专精特新“小巨人”企业四大类型专利情形
从软件著作权情形来看,,,河南省共有219家专精特新“小巨人”企业拥有软件著作权。。。其中,,,拥有软件著作权数目在10件以下的“小巨人”企业最多,,,共有147家,,,占比高达67.12%;;;;;其次,,,软件著作权数目在10-30件的企业有38家,,,占比为17.35%。。。整体来看,,,河南省专精特新“小巨人”软件著作权的生长情形较为一样平常,,,软件著作权含量偏低。。。
图表 5:河南省专精特新“小巨人”企业软件著作权漫衍情形
4、河南省专精特新“小巨人”企业融资情形
从最近一年半(2021年1月1日-2022年9月8日)的时间周期来看,,,河南省专精特新“小巨人”企业共爆发融资事务31起,,,涉及专精特新“小巨人”企业28家。。。
(1)企业获得融资涉及的细分行业
河南省获得融资的专精特新“小巨人”企业行业相对集中,,,主要漫衍在机械制造、集成电路、其他工业等领域。。。其中,,,机械制造有6家专精特新“小巨人”企业获得融资,,,占企业总量的21.43%;;;;;集成电路和其他工业行业融资企业数目均为3家,,,均占比10.71%。。。
图表 6:河南省获得融资的专精特新“小巨人”企业行业漫衍
(2)融资种类剖析
从融资轮次来看,,,河南省专精特新“小巨人”企业近一年的融资以新三板定增、IPO、上市定增为主。。。从数据可以看到,,,近一年半新三板定增爆发的融资案例数目为13起,,,数目最多;;;;;其次是IPO融资案例数目为4起,,,除此之外,,,其他轮次的融资事务相对较少。。。
图表7:河南省专精特新“小巨人”企业融资轮次结构
03、重点关注区域建议
2022年3月,,,河南省政府联合财务、金融等部分,,,配合推出“专精特新贷”,,,通过整合银行、担保、天使风投创投基金等机构实力,,,接纳“银行直贷、银担相助、投贷联动”等融资模式,,,效劳专精特新中小企业资金需求。。。阻止2022年7月,,,“专精特新贷”平台共认证企业1306家,,,已获批授信企业191家、授信总金额20.9亿元、已提取贷款总金额15.9亿元,,,其中银行直贷14.97亿元、银担相助5400万元、投贷联动3500万元。。。
在专精特新企业营销开发方面,,,凭证河南专精特新企业区域漫衍特点,,,建议银行以郑州市、新乡、洛阳为专精特新“小巨人”企业重点营销区域,,,注重与郑州经开区等工业园区的相助。。。同时,,,重点营销通过“专精特新贷”平台认证的企业,,,在增强银行直贷融资效劳的同时,,,加大对银担相助、投贷联动等融资模式的营销力度。。。
凭证近一年半专精特新“小巨人”企业的融资情形,,,新三板定增以及IPO成为河南专精特新“小巨人”企业主要的融资轮次。。。建议银行紧跟河南省“专精特新”企业的融资特点,,,加大对“专精特新”企业的上市金融效劳力度,,,开发更多针对“专精特新”企业的上市贷款产品。。。
以上内容来自AG8亚洲国际游戏集团专精特新政策库,,,如想相识更多详细内容或定制专属研究报告,,,请随时联系咨询。。。