首页  >  AG8亚洲国际游戏集团熟悉 >> AG8亚洲国际游戏集团熟悉 >> 行业热门专题剖析——现代农业行业

行业热门专题剖析——现代农业行业

文章泉源:AG8亚洲国际游戏集团咨询整理 作者:AG8亚洲国际游戏集团咨询整理 阅读量:518 宣布时间:2023-03-05

现代农业是康健农业、有机农业、绿色农业、循环农业、再生农业、旅行农业的统一,,,是田园综合体和新型城镇化的统一,,,是农业、农村、农民现代化的统一。。。。现代农业是现代工业系统的基础。。。。生长中国家生长现代农业可以加速工业升级、解决就业问题、祛除贫困、缓解南北极分解、增进社会公正、消除城乡差别、开发海内市场、形成可一连生长的经济增添点,,,是生长中国家农业生长的必由之路,,,是生长中国家实现赶超战略的主要着力点。。。。我国生长现代农业是解决“三农”问题的基础途径,,,是经济可一连生长、实现赶超战略的基础途径。。。。

那么现代农业行业运行情形怎样呢???AG8亚洲国际游戏集团咨询给您先容下现代农业行业最新情形。。。。

01现代农业行业界说

现代农业是在现代工业和现代科学手艺基础上生长起来的农业,,,是萌发于资笔器义工业化时期,,,而在第二次天下大战以后才形成的蓬勃农业。。。。其主要特征是普遍地运用现代科学手艺,,,由顺应自然变为自觉地使用自然和刷新自然,,,由依附古板履历变为依赖科学,,,成为科学化的农业,,,使其建设在植物学、动物学、化学、物理学等科学高度生长的基础上;把工业部学生产的大宗物质和能量投入到农业生产中,,,以换取大宗农产品,,,成为工业化的农业;农业生产走上了区域化、专业化的蹊径,,,由自然经济变为高度蓬勃的商品经济,,,成为商品化、社会化的农业。。。。

现代农业包括设施农业、无土莳植、旅行农业、精准农业、太空农业等农业生产谋划模式运用现代科技手段举行农业生产莳植和谋划,,,实现农业规;;;⒐ひ祷⒕蓟ぃ,,增进农业附加值增添增收。。。。

02现代农业相关政策梳理

2021年7月,,,财务部、农业农村部宣布2021年重点强农惠农政策(现代农业部分),,,要求统筹中央财务工业融合生长政策使命资金,,,指导各地聚焦主导工业,,,优化工业结构,,,整体衔接推进,,,新建设50个国家现代农业工业园、50个优势特色工业集群、298个农业工业强镇,,,推动墟落工业形态更高级、结构更优化、结构更合理。。。。

指导各省驻足优势和资源禀赋,,,瞄准农业全工业链开发,,,明确生长主导工业和优先顺序,,,构建以工业强镇为基础、工业园为引擎、工业集群为主干,,,省县乡梯次结构、点线面协同推进的现代墟落工业系统,,,加速推动品种培优、品质提升、品牌培育和标准化生产,,,整体提升工业生长质量效益和竞争力。。。。中央财务分年分类对批准建设的国家现代农业工业园、优势特色工业集群、农业工业强镇给予奖补支持。。。。

勉励立异资金使用方法,,,接纳直接津贴、政府购置效劳、先建后补、以奖代补等方法,,,指导和撬动金融和社会资源加入建设,,,增进市场投资主体和农民合理分享增值收益,,,提高工业生长的内在活力和竞争力。。。。择优支持建设一批粮食、种业、肉牛工业园和工业集群。。。。

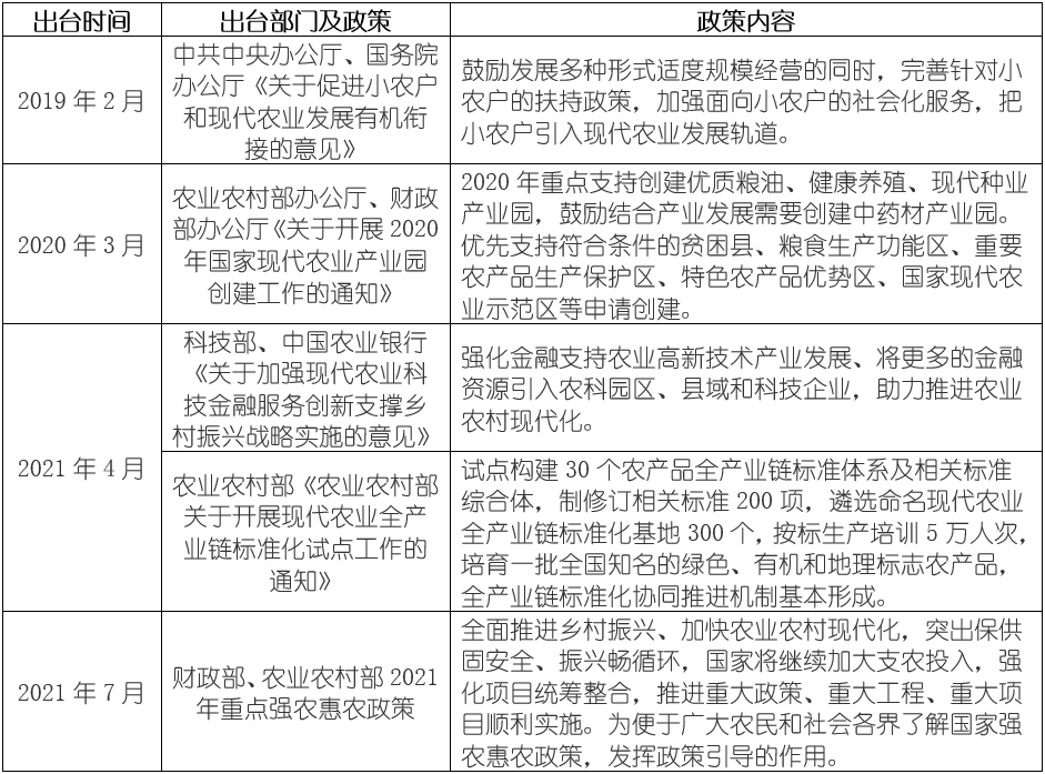
近年来中央层面现代农业相关政策

AG8亚洲国际游戏集团_首页官网

03现代农业工业盈利模式

现代农业和古板农业的最大区别在于是否有盈利点和盈利的商业模式。。。;;;厥字泄┮翟扒20年来的历程,,,大大都至今仍然依赖国家津贴。。。。乐成的农业园区要做好市场定位,,,打造主导工业优势,,,形成支持自产自销的工业链,,,找准赚钱点,,,才华区别于古板农业。。。。以下是现代农业6种常见的盈利模式剖析。。。。

1、高效农业生产盈利模式

通过扩大生产规模,,,将土地等生产要素适当集中使用,,,使单位产品的平均本钱降低来获取盈利,,,或者提高土地效率,,,增添农产品产量来获取收益。。。。

2、精品定制型盈利模式

精品定制型农企盈利模式是不盲目追求规模和产量,,,更在意品质及用户的感受。。。。它主要靠单品的高毛利来获得盈利。。。。

3、品牌农业型盈利模式

通过企业形成较量着名的品牌,,,通过品牌去整合市场资源和产品资源,,,最终获得盈利。。。。与精品定制型有相似处,,,但规模更广。。。。

4、产品深加工型盈利模式

深加工不但可以提高产品的附加值,,,还能平抑一个行业价钱大幅波动,,,由于它可以吞吐这个行业的质料。。。。

5、休闲创意型多功效盈利模式

充分验展农业的作用,,,拓展农业的多功效性,,,从农业的休闲、科普、旅行、生态文化功效中挖掘农业的价值。。。。

6、流通效劳型盈利模式

解决农产品销售历程痛点,,,从中获得效劳的回报。。。。

04现代农业工业园保存的问题

现代农业工业园是现阶段现代农业园区生长较成熟的一种现代农业园区类型,,,建设现代农业工业园是墟落振兴的主要载体清静台。。。。但农业生长泛起新趋势性特点,,,粮食清静、科技水平、生态清静等问题越发突出,,,主要涉及以下几方面。。。。

(一)农业生产谋划规模小、疏散化

我国小农户数目占农业谋划主体的98%以上,,,小农户从业职员占农业从业职员90%。。。。这一征象使得我国现行的土地碎片化谋划,,,造成农业无法举行规;;;⒓蓟,,致使农业生产要素无法举行合理有用的设置。。。。

(二)农业生产科技水平不高

随着城镇化、工业化快速生长,,,为获得更高的收入和生长时机,,,越来越多的农村青壮年外出务工,,,使留守老人成为从事农业生产的主要劳动力。。。。由于农民受教育水平低,,,对先进科学手艺的掌握明确能力相对较低,,,农村本土手艺员缺乏,,,造成了先进农业手艺推广难度大,,,农业生产科技含量缺乏。。。。

(三)农产品质量清静缺乏包管

我国古板的农业生产方法仍保存,,,由于粗放式治理,,,大宗使用化肥、农药,,,造成生态情形被破损、土壤肥力降低,,,影响农产品品质。。。。同时,,,由于农产品质量可追溯系统不健全、农产品质量清静监测效劳主体不到位等,,,使得农产品质量难以包管。。。。

05远景与挑战

现代农业工业园未来的生长趋势怎样???将面临哪些危害和问题???应该怎样应对???外洋现代农业园区生长又有哪些履历可以借鉴???AG8亚洲国际游戏集团宣布的《行业热门专题剖析报告——现代农业行业》全都告诉你!

Online consultation

在线咨询

咨询热线

010-67280121
【网站地图】【sitemap】