首页  >  行业资讯 >> 现代效劳业 >> 未来,,,,,连锁美容机构将迎来爆发

未来,,,,,连锁美容机构将迎来爆发

文章泉源:AG8亚洲国际游戏集团咨询整理 作者:AG8亚洲国际游戏集团咨询整理 阅读量:827 宣布时间:2023-02-18

1古板美容效劳行业零售规模抵达4300亿+,,,,,但仍然坚持高单位数增添

·行业需求:古板美容效劳市场虽然业态成熟,,,,,可是近年仍然坚持着8%左右的增速 。。。。。虽然古板美容营业新增客群数目未几,,,,,可是单用户消耗金额与医美一样,,,,,会随着年岁、需求增添以及认知提升,,,,,带来项目的身体部位增添、使用产品/仪器升级等 。。。。。

·行业历史:20世纪70年月末80年月初,中国美容行业最先生长,,,,,其时主要依托美发店提供连带美容效劳,,,,,此模式延续至今 。。。。。此后也逐渐爆发自力美容院模式的古板美容效劳 。。。。。

·营业领域:美容行业主要针扑面部、身体提供清洁、保湿、推拿等效劳,,,,,也会使用低能量的仪器/低刺激性的产品(能量规模、产品的刺激水平远低于医美仪器、产品)举行辅助抗衰、清洁、推拿 。。。。。其中主要依赖美容师操作 。。。。。

AG8亚洲国际游戏集团_首页官网

2、古板美容行业标准化、治理难度大,,,,,恒久羁系缺位导致连锁化率较低,,,,,市场名堂相对疏散

古板美容标准化、治理难度大,,,,,恒久羁系缺位导致连锁化率较低,,,,,名堂疏散 。。。。。

·效劳标准化难度高:古板美容效劳门店单店规模小,,,,,通常不凌驾十几个床位/房间 。。。。。效劳项目主要依赖美容师操作(即便有仪器项目也需要依赖美容师操作),,,,,因此效劳差别大 。。。。。

·产品仪器暂无标准:与医美行业差别,,,,,行业的耗材(水乳推拿膏等)与仪器现在没有明确标准 。。。。。普遍选取低价白牌、厂牌的耗材仪器 。。。。。消耗者经常遭遇耗材产品致敏性、仪器灼伤等问题 。。。。。

·门店治理难度大:美容效劳公司差别门店的羁系难度大,,,,,由于效劳爆发场合为密闭房间,,,,,美容师对客户的操作是否标准、有无耗材替换、跳单难以察觉 。。。。。员工普遍教育水平不高 。。。。。

·官方羁系有限:1)一方面,,,,,认真治理美容行业的卫生局资源有限,,,,,仅能随机查访惩办超规模谋划、卫生清静极不规范的事务;;;2)另一方面,,,,,该行业的效劳通常接纳预存金额的模式,,,,,20%高更替率(每年20%的美容院关店)下消耗者资金清静性难以包管,,,,,往往需要恒久效劳消耗者增添信任度 。。。。。

AG8亚洲国际游戏集团_首页官网

3、轻医美行业规模超千亿,,,,,目今坚持靠近20%的增速,,,,,行业集中度也较低

AG8亚洲国际游戏集团_首页官网

4、中国轻医玉人性仍然集中在年轻群体,,,,,渗透率也仍然有进一步提升空间

AG8亚洲国际游戏集团_首页官网

5、中国医美合规机构数目为不法谋划机构数目的1/5,,,,,连锁化尚未实现

·仅从合规角度看,,,,,中国现在医疗美容机构数目抵达1.6万家,,,,,所列出5家着名医疗美容集团总共拥有55家机构,,,,,加上艺星、美莱也仍然少于140家门店,,,,,总计占医美机构数目缺乏1%,,,,,连锁化尚未实现

·依据专家访谈,,,,,合规医美机构数目增添每年约15%-20%,,,,,同时保存医美机构谋划不善关停,,,,,差别区域对医美机构开设的政策有差别,,,,,有些区域的医美牌照发放有限制,,,,,扩张难度有所增添

AG8亚洲国际游戏集团_首页官网

6、亚康健效劳行业规模约百亿,,,,,现在处于开拓阶段

AG8亚洲国际游戏集团_首页官网

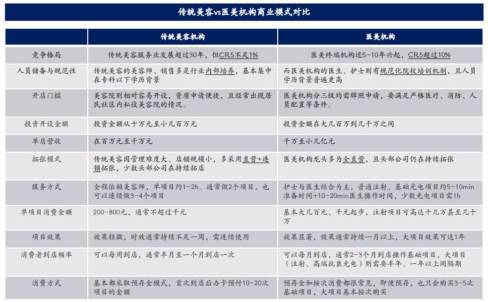
7、古板美容行业相较医美机构开店门槛低,,,,,职员储备与规范性相对薄弱,,,,,但客户到店频率高、留存时间长

AG8亚洲国际游戏集团_首页官网

8、古板美容变美效率弱于医美,,,,,但能知足消耗者情绪社交需求,,,,,因此行业受到外部变美竞品压力有限,,,,,需求载体美容师相对主要

古板美容可以知足消耗者多元化诉求:古板美容效劳的变美诉求实现方法现在受到于医美以及功效性护肤品、家用仪器的疏散,,,,,但我们以为古板美容效劳在变美功效之外能够知足消耗者情绪、社交与休息诉求使其难以被完全替换 。。。。。漂亮田园高水准运营模式下,,,,,资深客户司理、美容师能够充分知足客户的小我私家细节(定制毛巾、接送子女)、情绪社交诉求,,,,,从而助力客户留存与提升消耗 。。。。。因此美容师的稳固效劳与留存也相对主要 。。。。。

AG8亚洲国际游戏集团_首页官网

9、美容院效劳本钱重心租金人工占比近半,,,,,重人工的效劳模式依赖社区商圈

品质连锁美容院单店利润率靠近20%,,,,,中台运营治理本钱约10%,,,,,总体利润率在10%

·美容院本钱结构差别于医美:关于古板美容院,,,,,焦点本钱主要在租金以及人工用度,,,,,与医美机组本钱组成有较大差别,,,,,医美机构占较量高的营销本钱(约30%)与耗材(约20-30%)在美容院占较量低 。。。。。如漂亮田园招股说明书宣称租金与员工效劳及销售本钱占比在50%以上 。。。。。

·效劳模式重人工:无论是品质连锁美容院(如漂亮田园、佳熙娜、思妍丽)照旧社区/平价美容院(如樊文花),,,,,效劳项目睁开的焦点价值都以美容师操作为主,,,,,仪器作为辅助,,,,,因此对美容师人工操作依赖高 。。。。。不少中小美容院宣称的功效型仪器更多是仿造医美装备的非合规器械 。。。。。

·获客依赖社区商圈:美容院接纳预充值模式,,,,,首次充值购置多次项目,,,,,一方面平展营销本钱,,,,,另一方面美容院有较强的社区属性,,,,,主要通过社区商圈自然客流及通俗美团点评平台获客,,,,,较少广告宣传 。。。。。但近几年,,,,,连锁规模的美容院如漂亮田园、思妍丽,,,,,最先线上平台营销宣传以及直播 。。。。。

AG8亚洲国际游戏集团_首页官网

10、医美终端机构占有医美工业价值链5成,,,,,拥有8%-20%左右的净利率

双美模式差别:美容院与医美医院同时谋划将会大幅节约医美医院获客本钱 。。。。。

AG8亚洲国际游戏集团_首页官网

11、无论是古板美容照旧医美,,,,,重效劳模式下运营能力至关主要,,,,,生涯美容天下连锁化的推进也离不开有用品牌战略

AG8亚洲国际游戏集团_首页官网

Online consultation

在线咨询

咨询热线

010-67280121
【网站地图】【sitemap】