首页 > 行业资讯 >> 金融包管 >> 银保监会开出3.88亿罚单!他们都干了啥??
文章泉源:AG8亚洲国际游戏集团咨询整理 作者:AG8亚洲国际游戏集团咨询整理 阅读量:711 宣布时间:2023-02-18
2月17日,,银保监会网站转达,,克日查处一批违法违规案件,,对中国银行、民生银行、渤海银行、建设银行、渣打中国等五家金融机构及相关责任职员依法作出行政处分决议,,合计罚没38789.9646万元。。。。。
三家银行涉贷款资金被挪用等
银保监会先容,,其中,,对中国银行、民生银行、渤海银行开展的支持民营企业及小微企业重大政策落实专项现场检查中发明,,上述机构保存贷款资金被挪用、统计数据不真实、重大关联生意审议程序不规范等违法违规行为。。。。。
详细来看:
中国银行主要违法违规事实共计7条,,划分为:
一、小微企业贷款危害分类禁绝确;;;
二、小微企业贷款资金被挪用于房地产领域;;;
三、贷款资金被挪用于证券市。。。。。;;
四、小微企业贷款资金被挪用于购置本行理财;;;
五、小微企业贷款统计数据不真实;;;
六、向银行员工和公务员发放小我私家谋划性贷款;;;
七、违反羁系划定向小微企业客户收取允许费、咨询费。。。。。
银保监会对中国银行总行??1600万元,,对分支机构??1680万元,,并对2名责任职员划分予以忠言。。。。。
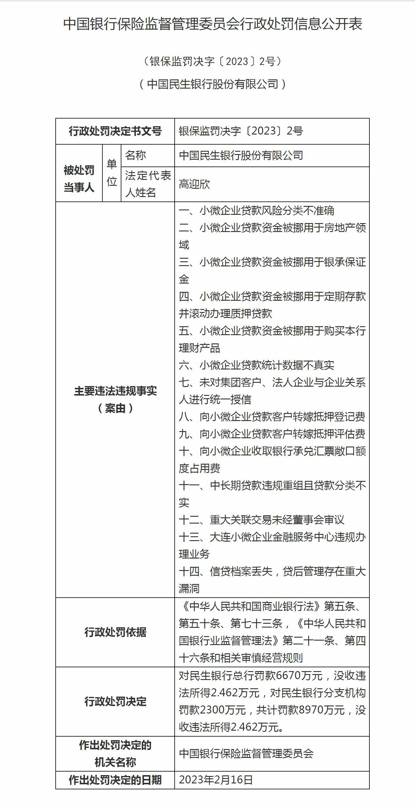
民生银行主要违法违规事实共计14条,,划分为:
一、小微企业贷款危害分类禁绝确;;;
二、小微企业贷款资金被挪用于房地产领域;;;
三、小微企业贷款资金被挪用于银承包管金;;;
四、小微企业贷款资金被挪用于按期存款并转动办理质押贷款;;;
五、小微企业贷款资金被挪用于购置本行理工业品;;;
六、小微企业贷款统计数据不真实;;;
七、未对集团客户、法人企业与企业关系人举行统一授信;;;
八、向小微企业贷款客户转嫁典质挂号费;;;
九、向小微企业贷款客户转嫁典质评估费;;;
十、向小微企业收取银行承兑汇票敞口额度占用费;;;
十一、中恒久贷款违规重组且贷款分类不实;;;
十二、重大关联生意未经董事会审议;;;
十三、大连小微企业金融效劳中心违规办理营业;;;
十四、信贷档案丧失,,贷后治理保存重大误差。。。。。
银保监会对民生银行总行没收违法所得并处??6672.462万元,,对分支机构??2300万元,,并对2名责任职员划分予以忠言。。。。。
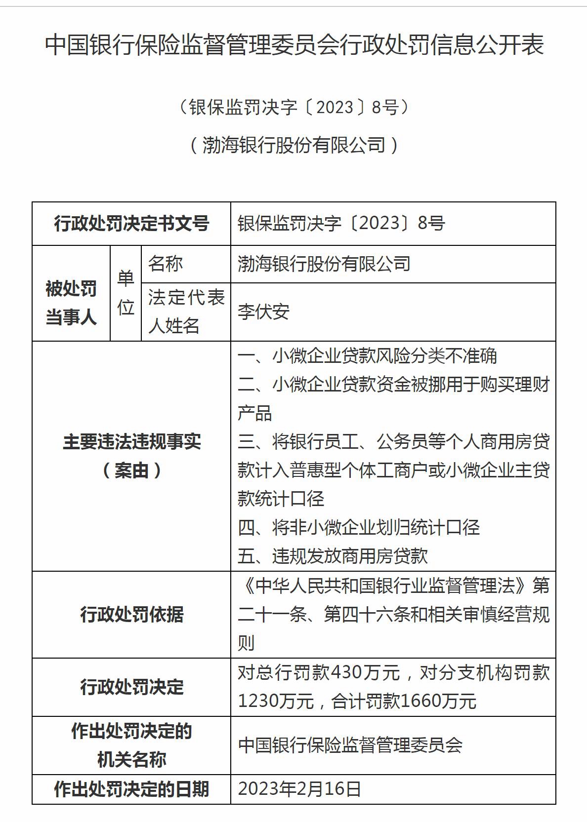
渤海银行主要违法违规事实共计5条,,划分为:
一、小微企业贷款危害分类禁绝确;;;
二、小微企业贷款资金被挪用于购置理工业品;;;
三、将银行员工、公务员等小我私家商用房贷款计入普惠型个体工商户或小微企业主贷款统计口径;;;
四、将非小微企业划归统计口径;;;
五、违规发放商用房贷款。。。。。
银保监会对渤海银行总行??430万元,,对分支机构??1230万元,,并对1名责任职员予以忠言。。。。。
建行被罚没近2亿
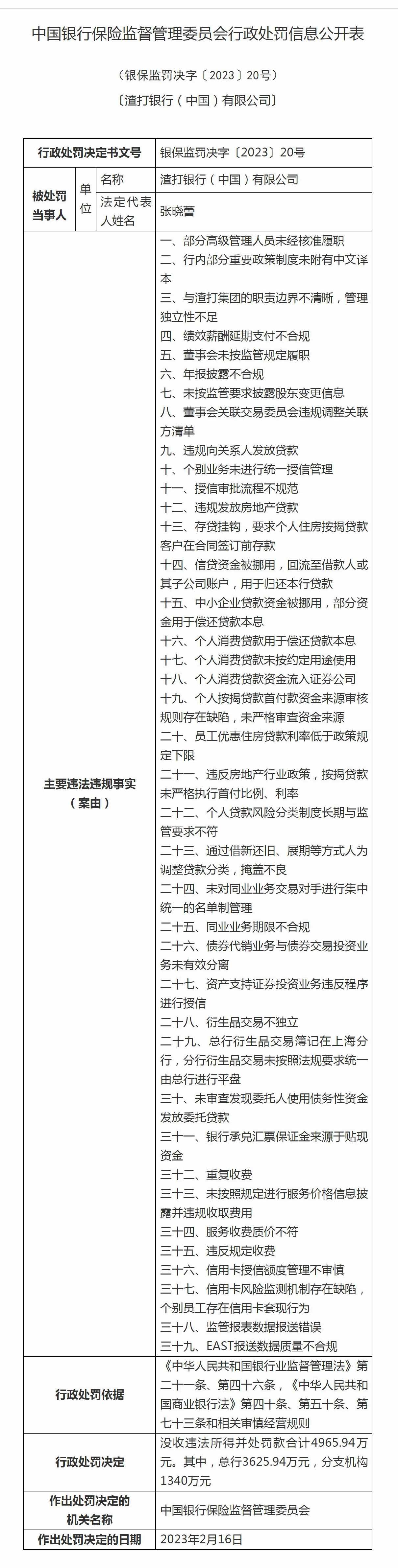
另外,,银保监会先容,,对建设银行、渣打中国开展的危害治理及内部控制有用性现场检查中发明,,上述机构保存效劳收费质价不符、贷款治理严重违反审慎谋划规则、理财营业投资运作不对规等多项违法违规行为。。。。。
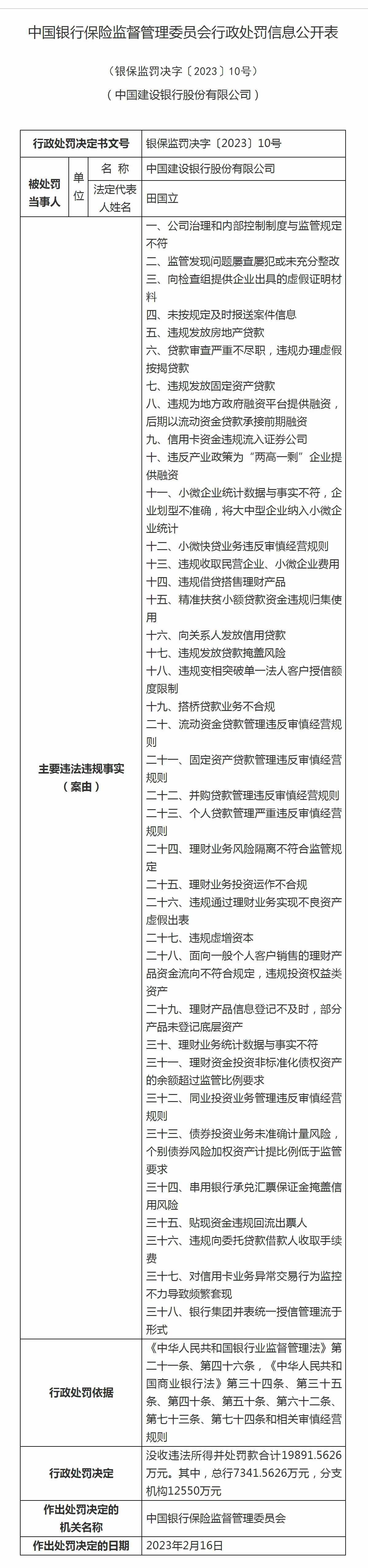
其中,,建设银行主要违法违规事实共计38条,,详细如下:
银保监会对建设银行总行没收违法所得并处??7341.5626万元,,对分支机构??12550万元,,并对9名责任职员划分予以忠言、??畹男姓处分。。。。。合计罚没金额近2亿元,,在5家银行中居于首位。。。。。
渣打中国主要违法违规事实共计39条,,详细如下:
银保监会对渣打中国总行没收违法所得并处??3625.94万元,,对分支机构??1340万元。。。。。
以上处分决议作出的日期均为2023年2月16日。。。。。
下一步,,银保监会体现,,将坚决凭证党中央、国务院决议安排,,依法从严实验行政处分,,严肃市场纪律,,规范市场秩序,,维护金融消耗者正当权益,,催促银行包管机构合规谋划、稳健生长,,助力金融效劳实体经济,,牢牢守住不爆发系统性金融危害的底线。。。。。